公众号
公众号二维码 扫一扫,关注微信公众号
您的位置: 首页 > 资讯攻略 > 娱乐八卦 > 正文

国足0-7比赛直播崩溃 爱奇艺退款:网友晒图已到账

发布时间:2024-09-09
作者: 零六找游戏
浏览:
加入收藏次)
猫三国

有用户晒出的微信支付消息显示,之前观看国足中日世预赛18强赛所购买的爱奇艺体育会员退款已到账。

06zyx.com

国足0-7比赛直播崩溃 爱奇艺退款:网友晒图已到账(图1)

零六攻略小程序

9月5日晚,2026世界杯亚洲区预选赛十八强赛C组首轮比赛开打,中国男足客场0-7不敌日本男足。这场比赛由爱奇艺体育独家直播。 本文来自零六找游戏

爱奇艺体育APP显示,这场比赛为付费赛事,非会员用户需要支付9元开通爱体育会员,或支付18元购买单场比赛。

06gmyx.com

开赛后,“爱奇艺 花钱看不了”很快登上微博热搜。有网友吐槽爱奇艺付费页面卡住看不了比赛,还有网友称已经花了兑换券,又提示兑换过了,一直不出来,想要退钱。 内容来自lingliuyx.com

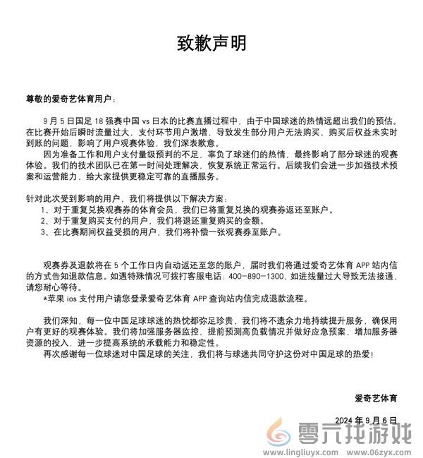
比赛结束后,爱奇艺体育发布致歉声明,称9月5日国足18强赛中国vs日本的比赛直播过程中,由于中国球迷的热情远超出我们的预估。 内容来自lingliuyx.com

国足0-7比赛直播崩溃 爱奇艺退款:网友晒图已到账(图2)

lingliuyx.com

在比赛开始后瞬时流量过大,支付环节用户激增,导致发生部分用户无法购买,购买后权益未实时到账的问题,影响了用户观赛体验,我们深表歉意。

本文来自零六找游戏

针对此次受到影响的用户,爱奇艺表示将提供以下解决方案:

1、对于重复兑换观赛券的体育会员,我们已将重复兑换的观赛券返还至账户。

2、对于重复购买支付的用户,我们将退还重复购买的金额。

3、在比赛期间权益受损的用户,我们将补偿一张观赛券至账户。

爱奇艺称,后续会进一步加强技术预案和运营能力,给大家提供更稳定可靠的直播服务。

国足0-7比赛直播崩溃 爱奇艺退款:网友晒图已到账(图3)

免责声明:我们致力于保护作者版权,注重分享,被刊用文章【本页文章内容】因无法核实真实出处,未能及时与作者取得联系,或有版权异议的,请联系零六找游戏管理员,我们会立即处理! 便捷联系:微信公众号搜<零六游戏>联系在线客服即可
加载中~

作者资料